La Junta de Vigilancia del Río Choapa y sus Afluentes es una organización de usuarios de aguas. Está operativa desde 1937, pero su constitución legal fue realizada a través de una sentencia judicial dictada por el juzgado de letras de Illapel, con fecha 3 de octubre de 1994, y reducida a escritura pública bajo el protocolo de instrumento público repertorio N° 1.210 de la notaría de Illapel, con fecha 30 de diciembre de 1994.
El 09 de agosto de 1995 se firman sus estatutos ante Notario Público y el 23 de octubre de ese mismo año se suscribe la rectificación de dicho documento. Posteriormente, el 8 de marzo de 1996 se inscribe en el Catastro Público de Organizaciones de la Dirección General de Aguas (DGA) y se declara organizada, a través de la Resolución Exenta de la DGA N° 650.
Gracias al esfuerzo y dedicación de todos los usuarios del río Choapa, la Junta de Vigilancia pudo constituirse como tal a través de una sentencia judicial dictada por el Juzgado de Letras de Illapel, con fecha 03 de octubre de 1994 y reducida a escritura pública bajo el protocolo de instrumento público repertorio N° 1210 de la Notaría de Illapel, con fecha 30 de diciembre de 1994. Su constitución legal tuvo rectificaciones posteriores con fecha 12 de julio, 09 de agosto y 23 de octubre de 1995, otorgadas ante la Notario Público de Illapel, María Antonieta Niño de Zepeda Parra.
Sin embargo, no fue hasta que el Decreto Supremo del Ministerio de Obras Públicas N.º 738 del 30 de noviembre de 1995, con toma de razón por parte de la Contraloría General de la República del 05 de diciembre del mismo año y publicado en el Diario Oficial N.º 35.388 de fecha 08 de febrero de 1996, se aprueba la Constitución y Estatutos de la Junta de Vigilancia del Río Choapa y sus Afluentes.









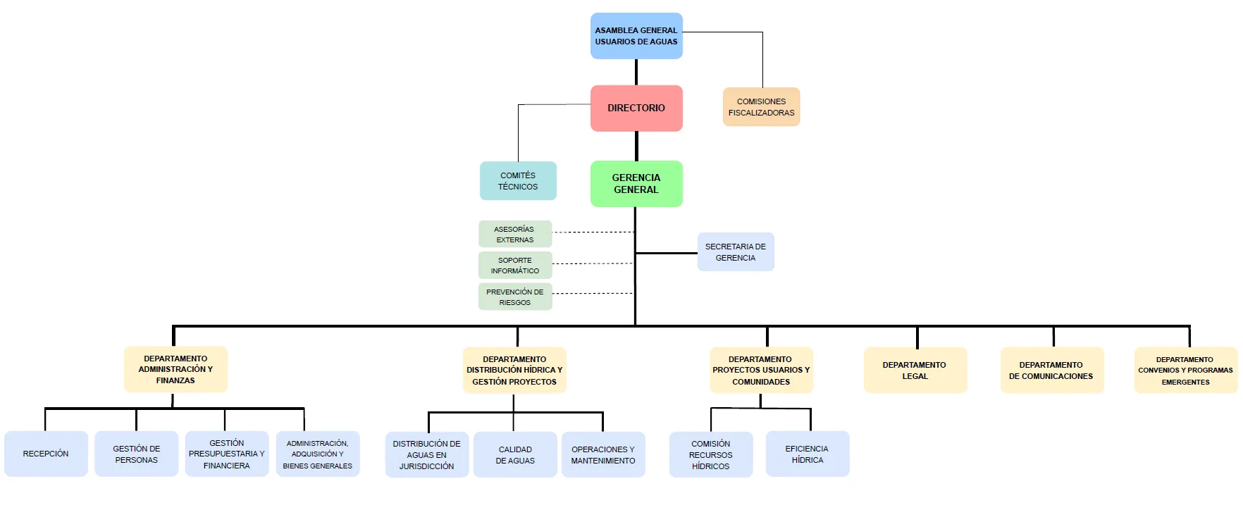
Conoce a los integrantes del Directorio, que están a la disposición de los usuarios y comunidades del río Choapa.
conoce el personal contratado para desarrollar las tareas operativas y administrativas de nuestra organización en el periodo 2024-2025.